返回列表

位置:首页 > 媒体中心 > 行业新闻

备课干货|3D还原家家都有“叮咚”变音门铃工作过程

发布时间:2019-08-15
浏览:491095
来源:凤凰创壹

  “门铃”已在平民百姓人家广泛普遍应用。各式各样的“门铃”比比皆是。家里有客人来访的时候,家里的门铃总会发出叮咚叮咚的声音,那为什么会这样呢?今天100唯尔教育小编就结合100唯尔教育《电子线路安装与调试》课程及其三维互动教学资源来介绍下变音门铃的工作原理及其安装调试。

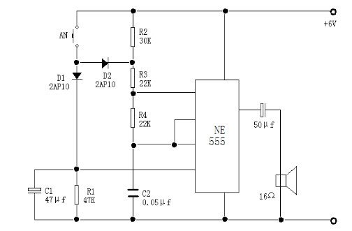
  一、变音门铃工作原理

  变音门铃由NE555构成的多谐振荡器组成。当开关AN闭合时,+6V通过D1给C1充电,当集成块4脚(复位端)电压大于1V时,电路震荡,由555的3脚输出去推动喇叭发出“叮”的声音,按下开关AN的时间越长,发出的“叮”的声音也就越长;同时电源+5V经过D2、R3、R4给C2充电,改变R3、R4、C2的数值,也可以改变“叮”声音的频率。


  图为100唯尔教育变音门铃原理

  松开开关AN后,C1的电荷经过R1进行放电,只要C1两端不低于1V时,电路就保持在震荡状态,这时候电阻R2也接入震荡电路,频率变低,使喇叭发出“咚”的声音;当C1两端的电压不足1V的时候,电路就停止震荡,声音停止;改变R1、C1的数值可以改变“咚”的声音频率,即改变门铃的长短。

  二、变音门铃的安装调试

  (一)在电路板上依次插装焊接元器件。

  1. 先插装焊接电阻,焊接时先将电烙铁在线路板上加热,大约2秒后,送焊锡丝,当焊锡熔化,发出光泽时焊接温度最佳,应立即将焊锡丝移开,再将电烙铁移开。


  图为100唯尔教育插装焊接电阻

  2. 插装焊接开关二极管

  3. 插装焊接集成电路

  4. 插装焊接瓷片电容

  5. 插装焊接开关


  图为100唯尔教育插装焊接开关

  6. 插装焊接电解电容

  7. 插装焊接喇叭

  8. 连接电路


  图为100唯尔教育连接电路

  (二)焊接好并检查电路之后,给电路接入电源进行调试。按下开关,喇叭发出叮的声音。


  图为100唯尔教育检查电路

  三、变音门铃电路的检验所需仪器仪表及使用方法

  (一)6V直流电源

  1. 开机:

  ① 先将电压调理旋钮旋转到最小地位(普通是逆时针旋转为减小),再将稳流旋钮旋转到最小地位。

  ② 将直流稳压电源的电源线插头接到交换电插座上,翻开直流稳压电源的开关。

  2. 调压:

  ① 旋转稳流旋钮对稳流数值作得当的调理。

  ② 旋转稳压旋钮依据需求调理电压,电压值普通不要太大。

  3. 关机:

  做完实行后先将全部的稳压、稳流旋钮旋转到最小地位,再封闭稳压电源开关,最初再拆衔接电路所用的导线。

  (二)信号发生器

  1. 开启电源,开关指示灯显示。

  2. 选择合适的信号输出形式(方波或正弦波)。

  3. 选择所需信号的频率范围,按下相应的档级开关,适当调节微调器,此时微调器所指示数据同档级数据倍乘为实际输出信号频率。


  4. 调节信号的功率幅度,适当选择衰减档级开关,从而获得所需功率的信号。

  5. 从输出接线柱分清正负连接信号输出插线。

  (三)示波器的使用

  示波器虽然分为好几类,各类又有许多种型号,但是一般的示波器除频率带宽、输入灵敏度等不完全相同外,在使用方法的基本方面都是相同的。下面主要以双踪示波器为例来介绍示波器的使用步骤。


  1. 选择Y轴耦合方式。根据被测信号频率的高低,将Y轴输入耦合方式选择“AC-地-DC”开关置于AC或DC。

  2. 选择Y轴灵敏度。根据被测信号的大约峰-峰值(如果采用衰减探头,应除以衰减倍数;在耦合方式取DC档时,还要考虑叠加的直流电压值),将Y轴灵敏度选择V/div开关(或Y轴衰减开关)置于合适档级。实际使用中如不需要读测电压值,则可适当调节Y轴灵敏度微调(或Y轴增益)旋钮,使屏幕上显现所需要高度的波形。

  3. 选择触发(或同步)信号来源与极性。通常将触发(或同步)信号极性开关置于“+”或“-”端。

  4. 选择扫描速度。根据被测信号周期(或频率)的大约值,将X轴扫描速度t/div(或扫描范围)开关置于适当档级。实际使用中如不需读测时间值,则可适当调节扫速t/div微调(或扫描微调)旋钮,使屏幕上显示测试所需的周期数的波形。如果需要观察的是信号的边沿部分,则扫速t/div开关应置于最快扫速档。

  以上,就是100唯尔教育关于变音门铃的部分内容,如果老师们对其中的课程及其教学资源感兴趣,可以直接上100唯尔教育网搜索“电子线路安装”就可以对应的课程。

下一篇江苏持续推进职教体系建设改革

上一篇职教备课干货|电工入门必读,3D还原三相异步电动机结构

大家都在看

一站式解决中高职——教育培训、招生、运营、管理难题

立刻联系我们

前台总机(全国):0592-2105111

技术支持中心(全国):0592-2529323

网络推广(全国):0592-2529338/15259229763

江苏分公司(江苏):025-68728205

联系QQ:2276133724

微信号:fhcy15259229763

您好,如有任何问题请联系我们,欢迎提交任何关于我们的问题和建议,我们将尽快回复您。

扫码下载APP

关注微信公众号

网站地图|分销联盟|100唯尔网

版权所有:厦门凤凰创壹软件有限公司 Onesoft © 2026 闽ICP备2023001879号